Saturday February 2026

হটলাইন

সেবা এবং ধাপ

নং শিরোনাম সেবার ধাপ কার্যকলাপ
  
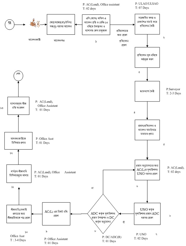
অকৃষি খাস জমি বন্দোবস্ত প্রদান দেখুন
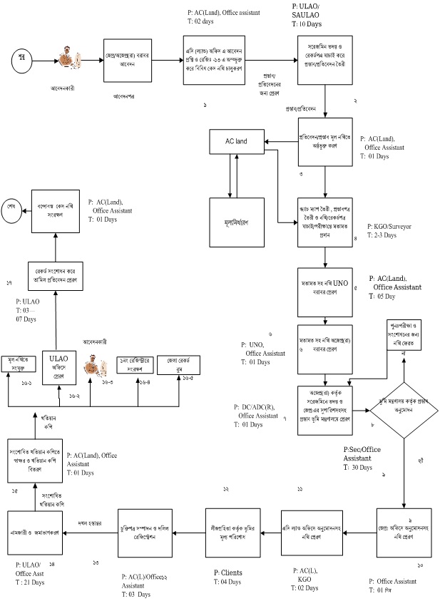
অর্পিত সম্পত্তির নবায়ন দেখুন
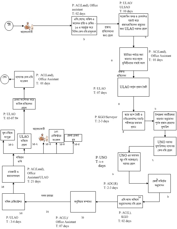
ভূমিহীনদের মাঝে কৃষি খাস জমি বন্দোবস্ত প্রদান দেখুন
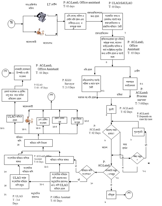
অর্পিত সম্পত্তির মালিকানা পরিবর্তনসহ নবায়ন দেখুন
হাট-বাজারের চান্দিনাভিটি একসনা বন্দোবস্ত প্রদান দেখুন
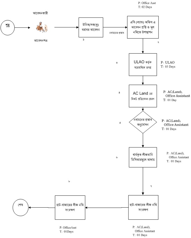
হাট-বাজারের চান্দিনাভিটি বন্দোবস্তের নবায়ন দেখুন
২০ একরের নিম্নের জলমহালের ইজারা প্রদান দেখুন
নামজারী ও জমাভাগ দেখুন
দেখছেন ১ থেকে ৮ পর্যন্ত, মোট ৮ এন্ট্রি

এক্সেসিবিলিটি

স্ক্রিন রিডার ডাউনলোড করুন